Published on 28th Mar 2024 –
Updated on 11th Jun 2024
Bots and Chatbots vs. Humans: Your identity will be safe in
SecureMedia App
Fig 0. SecureMedia Cover Presentation
Bots and Chatbots are ubiquitous in everyday life.
Surprisingly, although they play a major role in Internet
fraud, they have received limited attention in HCI. The
primary concern is whether our identity is vulnerable to being
exploited by bots for identity fraud or other fraudulent
activities, and how we can mitigate this risk. We provide the
groundwork for understanding bots' capabilities and possible
weaknesses through an empirical study of the 16 participants
via a narrative study. Furthermore, we examine the components
of human identity and emphasize their significance in both
personal and societal contexts. We also explore the ethical
implications of data privacy and security, as well as the
potential ramifications of compromised human identity. In
discussing our findings, we suggest future research
initiatives to address these dangers. We offer frameworks and
remedies for bots abusing human identity in three phases:
before fraud, during fraud, and after fraud.
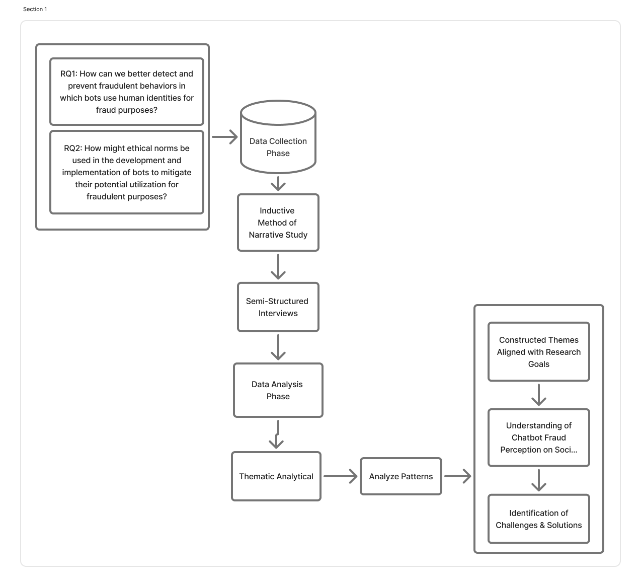
Research Questions
How can we better detect and prevent fraudulent behaviours
in which bots use human identities for fraud purposes?
How might ethical norms be used in the development and
implementation of bots to mitigate their potential
utilization for fraudulent purposes?
Methodology
In general, since social media and chatbots have been linked to
a variety of human life aspects, including social support and
health outcomes, it is somewhat surprising that there is so
little research examining how they use links to fraud and
scamming and ways to make them easily identifiable on social
media platforms. In response to the research question, we used a
qualitative approach to understand how people perceive chatbots
as fraudsters on different social media platforms. The collected
qualitative data were analyzed using a thematic analytical
framework to construct themes that aligned with the study’s
goals and questions. Thematic analysis is widely used in
qualitative research and can be applied to a variety of
epistemologies and research questions. In statistics, it is used
to identify, analyze, organize, describe, and report themes
found in data. Narrative analysis as qualitative research is
used for interpreting and presenting stories from interviews. To
collect data inductive method of narrative study is used and
then to identify the challenges, semi-structured interviews were
conducted, in which open-ended questions were posed to allow
interviewers to explore topics that emerged during the
interview.
Fig 3. Research process overview and analysis workflow
Participants
The study included a sample of 16 users who were interviewed. A
significant proportion of the interviewees were men (11/16 and
68.7 Percent) and (11/16) were from Iran. The age range of the
participants spanned from 27 to 35 years, with a mean age of 30
years. Most of the participants used telegram during fraud and
were victims (10/16 and 62.5 Percent). For further details
regarding participant demographics, please refer to Tab1. To
ensure ethical standards, participants were explicitly informed
that their personal information would not be collected and would
not receive any form of compensation for their participation.
Narrative Study
Through this narrative research, we provided a rich and
holistic view of identity fraud in social media platforms by
understanding and interpreting the experiences of victims
scammed by bots and chatbots. A total of sixteen participants
were interviewed, who experienced a scam on social media or
developed a bot for targeting people as hackers. Due to the
participants' circumstances, some interviews (P4, P9, and P14)
were conducted in person. The remaining 13 interviews were
conducted via video or voice call. We started the interviews
with a short explanation of the research objectives and
guidelines, followed by demographic questions. After that, the
interview script addressed three main topics: (i) a discussion
about fraud; (ii) the main challenges including challenges
before, during, and after crime; and (iii) the solutions to
those challenges. An average of 40 minutes was spent on each
interview conducted by the authors of this paper, both
remotely and in person. We qualitatively analyzed the
interview transcripts, performing open and axial coding
procedures throughout multiple rounds of the inductive method
of narrative analysis. We started by applying open coding,
whereby we identified the main points related to the feelings
and challenges brought by the interaction, adoption, and
trusting chatbots, and finally collected the pieces of advice
by victims and affected for recognizing bots and avoiding
being victims.
Fig 2. Systematic coding framework for analyzing chatbot fraud experiences
Following the coding interviews, we developed a systematic
coding framework, as shown in Fig1. A key component of this
framework was the victims' emotional experiences, including both
positive and negative effective states. Through the integration
of this emotional dimension into the coding system, a nuanced,
multidimensional analysis of the phenomenon can be conducted.
Such a comprehensive understanding is instrumental in the
development of more efficacious preventative and remedial
strategies. Within our thematic framework, the level of
awareness of the victim prior to and following the fraudulent
event emerged as a crucial aspect. Knowledge and situational
awareness are crucial to enabling victims to distinguish between
human and chatbot perpetrators in this theme. To develop
targeted intervention strategies, we plan to investigate the
impact of cognitive and awareness-related factors on the
victim's ability to accurately identify the fraudster. The
themes of 'Happening' and 'Action' were identified as two
critical dimensions within our coding framework, each focusing
on the cognitive and behavioral responses of victims during and
subsequent to the fraudulent event. In the result section, the
theme looks at how such fraudulent activities impact the
lifestyles and behaviors of victims. A systematic code was also
applied to victims' post-experience recommendations and
suggested remedial measures.
Examining real-world examples of bots
In the current investigation, interviews were conducted with
individuals who had fallen prey to fraudulent schemes.
Initially, participants were under the impression that human
actors were behind the deception. According to the interview
transcripts and the interviewees' viewpoints, it is more
likely that the malicious entities were automated chatbots or
bots, rather than human beings. An array of online platforms
was used for these deceptive activities, including social
media and websites. A total of 16 participants participated,
although the recruitment process faced challenges due to
potential participants' hesitancy, often stemming from
embarrassment or privacy concerns. Historically, fraudulent
activities have been predominantly carried out via email.
However, with the proliferation of social media platforms, a
notable shift has been observed in the modus operandi of these
fraudulent acts. Current evidence suggests a preference for
using social media platforms as the medium for executing
scams. The participant recruitment was streamlined via a
diversified platform outreach strategy, encompassing Telegram,
Instagram, Twitter, WhatsApp, and LinkedIn. Participants
received information on Ensuring Ethical and Legal Compliance
concerning stringent data privacy measures.
Fig 3. Social media used by each participant and categories of fraud
Finding
Our exploration into various themes related to chatbot scams has
revealed insightful findings that contribute to our
understanding of this pervasive problem. This investigation has
focused on the following themes, including awareness before and
during scams, the impact on individuals and society, prevention
strategies, actions during and after encountering scams,
recognizing suspicious activities, and the emotional experiences
of scam victims. Through analyzing real-life case studies, we
have gained valuable insights into these themes, shedding light
on the complexities surrounding scams and providing design
recommendations to mitigate their harmful effects. At the end,
we designed SecureMedia based on our study.
Threats to Human Identity
Based on participant interviews, several significant threats
to human identity emerged in interactions with chatbots and
other automated systems. Participants described multiple
instances in which malicious actors accessed, compromised, and
misused personal information. These findings underscore the
importance of understanding identity-related threats in order
to better protect individuals.
P1’s narrative vividly illustrates the high-stakes reality of
identity harm enabled by bots and chatbots. In our interview,
P1 recounted a troubling incident in which his identity was
exploited to facilitate fraudulent activity. In this case, the
perpetrator impersonated P1 using a bot and carried out
financial transactions that resulted in fraud and subsequent
legal consequences:
“This offender used a bot to deceive people and steal money
from them using my identity; I am convinced that behind every
bot, there is a person in charge.” (P1)
P1 also emphasized the intense psychological distress caused
by the misuse of personal information, noting that identity
theft can contribute to extreme outcomes, including suicidal
ideation. This highlights the severe personal impact of
identity theft in contexts involving chatbots and automated
systems, particularly in relation to privacy and security.
In addition, P9 described how bots and chatbots can
psychologically manipulate users to build trust and deceive
them. Because these systems can be designed to mimic human
behavior and strategically exploit social and cognitive cues,
they may appear even more convincing than human scammers. As
P9 explained, identity theft techniques have become
increasingly sophisticated:
“They were initially programmed in a way that tried to mimic
human behavior or human cognition. They get people to like
them and trust them by using psychological factors; I think
they are even better than real humans who try to scam you.”
(P9)
Meanwhile, P10 stressed the violation of personal identity and
its exploitation for financial gain: “It is like intimidating
my personal identity and using it for money.” (P10) This
reflects the deeply personal nature of identity theft and how
victims often experience it as an intrusive, dehumanizing form
of harm.
P15 expanded on the broader, commercial dimensions of these
threats by describing how stolen data can be treated as a
commodity. They recounted an instance in which a company
purchased user data collected through bots, after which the
data was analyzed, refined, and used for targeted marketing
initiatives. This example demonstrates how data breaches can
be monetized and leveraged for profit:
“They often sell this information. For example, I know a
company that bought the information collected from users by
bots. Even this information was completely analyzed and
refined.” (P15)
Finally, many participants expressed a shared misconception
that they were unlikely to become victims of scams. P5 and P16
acknowledged that they believed such incidents would never
happen to them, despite being knowledgeable about technology
and bots. Similarly, P7 suggested that fraud is often
successful because people are not sufficiently alert and
assume they will not be targeted. This view was echoed by P4,
who reported strong familiarity with bots while still
underestimating their own vulnerability. Even participants who
considered themselves well-informed, such as P1, admitted that
overconfidence contributed to negative outcomes. Collectively,
these accounts highlight the risks of underestimating
identity-based threats and show how victimization can stem
from the false belief that “it won’t happen to me.”
Strategies of Deception: Chatbots' Manipulative Tactics in
Action
The realm of OSN fraud shows how chatbots use strategic
deception to convince unsuspecting users that they are
interacting with real people. Interviewees P1 and P10 both
described experiences in which their online identities were
hijacked and manipulated by chatbots. These systems imitate
usernames and profiles to create an illusion of authenticity,
fostering familiarity and trust among potential victims. This
strategy aligns with P15’s observations, which suggest that
chatbots deliberately select usernames resembling reputable
entities to evoke credibility. As P15 explained:
“This bot chose its name similar to famous and reputable
exchanges in the world, which made users who search for its
name think that it is the same reputable exchange, and many
times unconsciously, the user trusts this bot after seeing
this famous name.” (P15)
Furthermore, as noted by P12, P13, and P14, chatbots exploit
job-seeking behaviors, demonstrating their effectiveness in
capitalizing on users’ vulnerabilities. Fraudsters target
individuals seeking employment by monitoring social media
posts and tracking job-related discussions, reflecting an
acute understanding of users’ goals and motivations. P12
reported being deceived by a sophisticated scammer who
exploited her circumstances after she pursued illegal
employment. Meanwhile, P13 and P14 described being lured by
individuals who promised jobs in exchange for money, only to
take the payment and then block them.
The experiences of P3, P5, and P16 reveal additional
manipulative communication tactics. P3 described the
deliberate use of Google Translate–generated replies to avoid
answering questions directly—an approach echoed by P5, who
noted that chatbots often rely on vague and ambiguous messages
that obscure their non-human nature. Similarly, P16 and P11
encountered a chatbot that initiated contact and then
transitioned seamlessly into more human-like interactions,
drawing users deeper into deception. Their accounts also
highlight the exploitation of emotional triggers: chatbots
fabricated detailed narratives involving personal tragedy and
wealth, appealing to empathy and compassion to strengthen
emotional attachment and trust. For example, P16 stated:
“The messages were that this lady had lost her husband. She
said that she is suffering from cancer and will probably die
in the next few months and has a lot of wealth and wants to
dedicate this wealth to the needy.” (P16)
In addition, P3, P5, and P15 described chatbots generating
“profitable” trading signals, leveraging users’ desire for
quick financial gain. P7—an experienced hacker interviewed via
Telegram voice messages to protect anonymity—provided insight
into how these tactics are deliberately designed and deployed.
Notably, P7’s descriptions of deceptive methods aligned
closely with the strategies used against P3 and P5,
illustrating systematic patterns in hacker behavior and in how
victims interpret these interactions. Overall, as reflected in
the accounts of P5 and P16, chatbots manipulate human
psychology through a combination of financial incentives and
emotional connection. This underscores the multidimensional
nature of chatbot-driven fraud, where scripted narratives
blending personal tragedy, promised profits, and companionship
are used to shape users’ emotions and cultivate sustained
trust.
Unveiling the Mask: Identifying Distinctive Behaviors of
Deceptive Chatbots
Chatbot habits frequently trigger red flags, prompting users
to mistrust the legitimacy of their conversations. By
combining the experiences of the interviewees, a discernable
pattern emerges, revealing warning indicators that elicit
doubt and skepticism. Interviewees P6 and P11 found a pattern
of limited and repetitive communication strategies used by
chatbots. P6 noticed suspicions due to single-sentence
responses and monotonous repetition, while P11 noted a lack of
human emotion in messages.“ Another thing that made me dubious
was that she used to write single sentences an didn’t
completely converse. ” P13 also observed brief and formal
responses, a common behavior in chatbot encounters:
“ Throughout our chat, she continued responding briefly, like
a computer or a robot. ” Interestingly, P1 adds a temporal
component to these behaviors, emphasizing the chatbot’s
consistent message at specified times—a behavior that is
discordant in true human encounters.“ It’s amazing how she
would send me a message at the same time every night. ” P9 and
P10 emphasize the clear distinction between human and machine
responses. P9 elucidates chatbots’ original programming to
mimic human intellect and behavior, and as P10 emphasizes,
this purpose is visible in the starkly mechanical aspect of
their communication. Similarly, when enquiries are made in
multiple languages, P4 reveals discordant responses in chatbot
conversations, casting doubt on the nature of the interaction.
Reactive Measures: Responses Taken When Unmasking Chatbot
Deception
Upon realization of the fraudulent nature of the interactions,
individuals took a range of actions to safeguard themselves and
seek restitution. P11 and P12 resolutely distanced themselves by
blocking and erasing all traces of contact with the deceptive
entities. P9 and P10 adopted privacy-enhancing measures by
modifying settings and locking their social media accounts to
mitigate potential data breaches. The proactive involvement of
P10 and their friends in reporting the fraudulent account
showcases a collective effort to counter the deceptive scheme.
P16 undertook a determined pursuit for justice by leveraging
legal channels, leading to the identification of the fraudster
and the eventual recovery of funds. The prevalence of loss led
P14 to discard evidence and cease further pursuit, while P5
unveiled a widespread sentiment of financial loss that spurred
collective complaints. P1 embarked on multifaceted protection
measures, implementing two-step authentication for online
accounts and periodically changing passwords. P2 organized a
public campaign to amplify awareness and advocate for corrective
action from authorities, highlighting the resilience of those
affected. In summary, the responses revealed various strategies,
from digital safeguards to legal action, demonstrating the
determination of individuals to navigate the aftermath of
chatbot deception, emphasizing the complex nature of user
reactions and their attempts to seek redress.
Story Board
Always try to structure it in a way that it starts with defining
a problem, followed by a solution to that problem, and benefits
achieved from that solution.
Fig 4. Research methodology and design prototyping framework
Design Prototyping
Always try to structure it in a way that it starts with defining
a problem, followed by a solution to that problem, and benefits
achieved from that solution.
Guideline for recognizing bots before frauds
In the era of growing digital deception, it is imperative to
know how to identify chatbots before falling victim to them.
We propose a set of guidelines to help individuals identify
bots and protect themselves. Fig. 3 depicts a three-step
structure. This section focuses on the first stage of
research comprehension and preparation for the Pre-Attack
Phase. Our research indicates that in order to target
individuals, hackers first conduct research on various
factors, including Socio-Psych Analysis, Social Problem
Analysis, Information Gathering, Platform Selection, and
Targeted User. In the preparatory phase, they then
concentrate on Client Behaviour Analysis and Bot
Development. They attempt to target specific users and
provide comprehensive information using bots. Therefore,
vigilance stands as a paramount factor in the realm of
online security, driven by users' expectations for bots to
exhibit suboptimal performance or predictable behaviors.
Participants, particularly those who fell victim to
relationship and trust frauds (P4, P11, P6), have
underscored the critical necessity of cultivating skepticism
during online interactions with unfamiliar entities.
Suspicious behavior such as excessive flattery, a rush for
personal information, or inconsistencies in responses should
raise red flags. Coupled with this, participants who
experienced identity fraud (P9, P10, P2) underscore the
significance of verifying the identity of online contacts.
This can be achieved by cross-referencing information and
checking for unusual profile details. In line with this,
recent advancements in artificial intelligence and natural
language processing are making bots more human-like both
physically and emotionally, necessitating increased scrutiny
of online identities. This convergence aligns with the
recognition of the role of usability in the adoption of
security practices, encompassing software updates, password
management, and the utilization of unique passwords.
Additionally, participants' encounters with bot-driven prize
and grant frauds (P8, P15) suggest that one should be
cautious of unsolicited offers and free giveaways. It is
advisable to question the legitimacy of such claims and
verify their source before engaging.
Protection of Human Identity and Autonomy in Decision-making
During the second phase, referred to as the Attack Phase,
the perpetrators concentrate on cultivating and then
exploiting interpersonal connections. Initially, an
attempt is made to emulate human-like behavior and
articulate a request. Subsequently, throughout the course
of the connection, it is important to cultivate loyalty
and establish trust. Ultimately, the use of psychological
profiling of individuals via cultural manipulation is
employed to strategically target potential victims. While
chatbots have made strides, they have not attained
complete human-like behavior , aligning with participants'
experiences (P3, P5, P15) of chatbots seamlessly
transitioning between automated and human-like
interactions, concealing true intent, and manipulating
human psychology. Users should recognize chatbots'
limitations in mimicking human behavior and remain
vigilant. Kiel Long's insights into the prevalence of bots
on social media and the accessibility of bot creation
tools underscore the need for users to be attentive to
unusual behavioral patterns. Also, specific suspicious
behaviors identified by participants (P6, P13, P10, and
P14) include repetitive single-sentence responses and
immediate replies inconsistent with typical human
interactions, so users should be cautious when chatbots
provide inappropriate responses, such as repetitions,
out-of-context messages, ignored questions, or excessive
compliments. As also emphasized by Chaves, users should
exercise caution if chatbots engage in extended, which is
in line with the P11 remark, irrelevant small talk during
interactions. Additionally, bots may repetitively use
phrases, statements, or jokes, which can raise suspicion
during interactions. Researchers propose detecting bots
based on comment repetitiveness, underscoring the
significance of users noting chatbots that consistently
employ similar phrases or statements, characteristic of
automated responses.
Furthermore, Yixin Zou underscores the importance of
caution when chatbots request sensitive information or
engage in suspicious activities. As experienced by P10,
users who perceive a loss of privacy control may become
reluctant to further engage and could not potentially
protect themselves from fraudulent activities. Immediate
action in response to such suspicions is crucial.
Implementing multi-pronged security measures, including
two-factor authentication (2FA) and identity theft
protection, can effectively mitigate fraud risks. Some
chatbots, as highlighted by P15, attempt to manipulate
human psychology by exploiting emotional connections and
users' greed for quick monetary gains. Awareness of
tactics involving emotional and financial manipulation,
such as unwarranted requests for donations and false
promises of substantial profits, empowers users to
identify potentially fraudulent chatbot interactions.
Additionally, general-purpose, emotionally aware chatbots
are designed to discern users' interests and intents from
conversation context. Users should exercise caution if
chatbots exhibit excessively emotional or unnatural
responses, as this may indicate a non-human entity. In
summary, vigilance during interactions, awareness of
chatbot limitations, recognition of suspicious behaviors,
and the implementation of multi-pronged security measures
are key guidelines for effectively recognizing and
safeguarding against fraudulent chatbot interactions.
Guideline for recognizing bots after frauds
In the attack masking, the scammer has covered traces by
deleting the account, changing Identity, and Changing the
technique. That is why in the Delaying level, the victim
blames himself and faces the consequences. In the context of
recognizing chatbots, several distinct patterns emerged
among our participants as they uncovered their interactions
with chatbots during or after fraudulent experiences. P11
and P14, notably, only came to the realization that they had
been interacting with chatbots after the fraudulent
incidents had concluded. In contrast, P4 and P10 discerned
that they were dealing with chatbots during the fraudulent
exchanges themselves. P14, P5, P6, and P16 initially
operated under the assumption that they were engaging with
genuine individuals, but as their interactions progressed,
they gradually became more convinced of chatbot involvement.
On the other hand, P12 and P3 expressed uncertainty about
whether their interactions were with humans or bots. Our
participants often found themselves in a state of ambiguity
following the occurrence of fraud. Interestingly, those with
a more technical background tended to exhibit higher levels
of suspicion. However, through discussions with various
participants, including individuals with expertise in
hacking, we were able to bolster participants' confidence in
distinguishing bot-driven interactions from genuine ones.
This uncertainty will likely be cleared up if these
participants follow the techniques and guidelines that we
have discussed in the previous sections of before and during
fraud. It is worth noting that some participants harbored a
reluctance to admit that they had been deceived by bots,
preferring to attribute the deception to human actors. This
preference arises from the complexity of chatbot behavior,
which, as observed by Zi Chu and colleagues, often is a
human account that is organized via the bot, giving rise to
the concept of "cyborgs" that interweave traits of both
humans and bots \cite{chu2010tweeting}. Hence, detecting the
presence of a bot in a fraudulent scenario, especially after
the fraud, can be exceedingly challenging. Therefore,
designing social media to recognize bots from humans will be
necessary. That is why, in this case, based on this study,
we designed our idea media secure.
Fig 5. Early SecureMedia concept and layout exploration
Persona
With the data collected from the interviews and survay, I
created a persona presenting an ideal of the application. The
persona helped me arrive at better solutions as it gave an
in-depth understanding of the user goals and frustrations and
the overall personality.
Fig 6. SecureMedia user persona
Journey Mapping
Fig 7. User journey mapping for fraud detection and prevention
Fig 8. Interface design exploration and key screens
Fig 9. Interface design wireframe
Fig 10. Bot detection interface prototype
Fig 11. Complete user interface flow and interaction design
Fig 12. SecureMedia application final design mockup