Vector1280
Published on Jan 2023 – Updated on 10th Aug 2024 JoboGo: AR Career Exploration Game for Young Adults
A mobile game application that uses augmented reality and geolocation technology to create playful interactions in the real-life metaverse, helping young people discover their career paths through engaging, location-based challenges.
Frame48095931111283
JoboGo Cover Presentation
My Role Lead UX Researcher & UI/UX Designer - Conducted participatory design, user research, prototyping, and usability testing
Duration
Multi-phase study with 7 co-design sessions, 12 participants, 3 prototype iterations
Tools Used Figma, MAXQDA, Miro, AR frameworks, Mobile GPS, Machine Learning algorithms
Methods Interviews, observations, usability testing, expert reviews, cognitive walkthroughs, co-design

Research Questions In today's rapidly evolving job market, many young people struggle to find careers aligned with their interests. This research addresses critical gaps in career exploration through innovative technology.
How effective is JoboGo in helping young people discover their job interests through augmented reality and geolocation-based playful interactions?
RQ1: Effectiveness
How can JoboGo's design features be optimized to provide an engaging and effective experience for career discovery in the real-life metaverse? RQ2: Design Optimization
User Personas Through research with 12 participants aged 19-35, we identified key personas representing our target users. Persona311324
Design Process & Methodology
1-2
Pre-Study Phase
Participants : P1-P4 (4 HCI students)
Methods : Semi-structured interviews, idea generation
Duration : 1-2 hours each
Outcome : Identified user needs, attitudes toward games/jobs, initial concept development
3-5
V1.0 Appropriation
Participants : P1-P4
Methods : Usability testing, observation, interviews
Prototype : Campus-specific GPS questions
Outcome : Feedback on visual design, real-world interaction, identified need for location flexibility
6
First Evaluation
Participants:  P5-P9 (Fresh perspectives)
Methods:  Usability testing, think-aloud protocol
Key Finding:  800+ meters is uncomfortable for users - reduced to 500m maximum
7
V2.0 Mid-Appropriation
Participants : P10-P11
Methods:  Usability testing, cognitive walkthrough
Major Changes:  Added 6 career genres, AR integration, social features, gamification elements
Concept Evolution
Concept211326
Wireframe Development
Concept211326
Wireframe Development
Concept211326
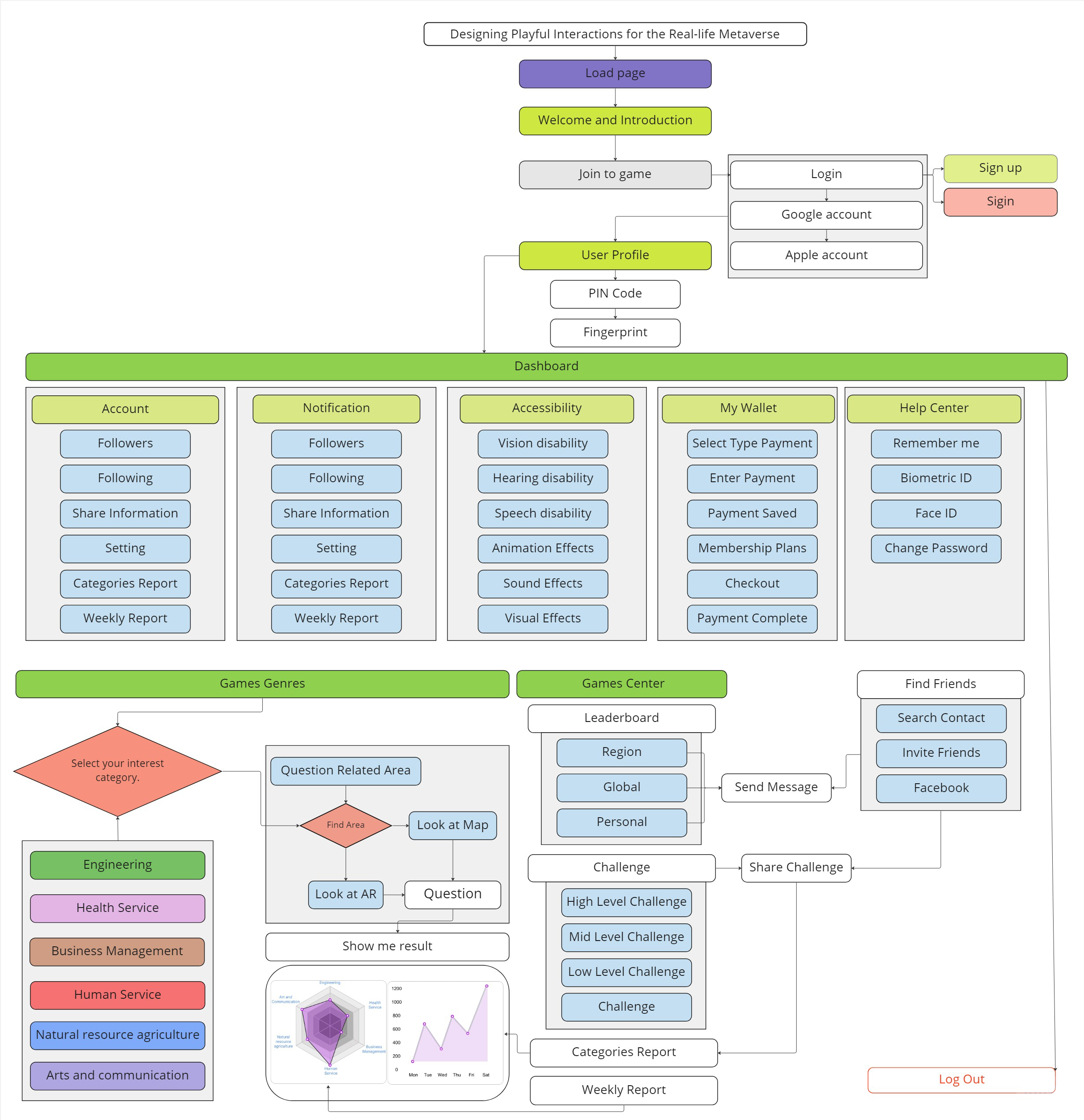
UI Design & Visual System Designed in Figma with dark green as primary color representing growth, new beginnings, and abundance. Color-coded career categories for easy navigation.
Concept211326
Registration & Profile Setup Google/Apple login, sign up, recovery, profile creation, PIN/fingerprint setup
Concept211326
Dashboard & Navigation Super Mario-inspired loading, main dashboard with all features, notification/accessibility/security pages
Concept211326
Game Genres - Career Categories Based on Nebraska Career Education Model - 6 color-coded career fields:
⚙️ Engineering
Color: Green
Energy, Manufacturing, Architecture, Transportation
🏥 Health Service
Color: Pink
Biotechnology, Diagnostics, Health Informatics, Therapeutic Services
💼 Business Management
Color: Brown
Marketing, Hospitality, Administration, Finance
👥 Human Services
Color: Red
Government, Law, Education, Public Safety
🌾 Natural Resources & Agriculture
Color: Blue
Agribusiness, Animal Systems, Environmental Resources, Food Processing
🎯 Arts & Communication
Color: Purple
Audio/Video, Graphic Design, Broadcasting, Performing Arts, IT
Game Genres Selection Screen 6 color-coded career category cards with descriptions
Concept211326
Health Service Category Gameplay Hospital location finding → Health-related questions → AR card discovery
HealthServiceGenras11326
Leaderboard & Social Features Global, Regional, Personal levels with messaging functionality
Concept211326
Challenge System Daily missions (High: 40pts, Mid: 20pts, Low: 10pts) + Friend challenges (60pts)
Concept211326
Key Features & Functionality
🔮 AR Location Discovery Use phone camera to find virtual question cards placed in real-world locations within 500m radius
📍 Geolocation Technology GPS identifies relevant industry locations (hospitals, studios, offices) and generates contextual questions
⏱️ Time-Based Scoring Points awarded based on discovery speed, accuracy, and independence (max points for no-help completion)
🏆 Gamification System Daily challenges, friend competitions, leaderboards (global/regional/personal), achievement badges
Research Findings & Impact
Distance Optimization: Users uncomfortable walking >800m - reduced to 500m maximum for optimal experience
Location Flexibility: Removed fixed location selection - users now find questions anywhere, making game accessible globally
AR Enhancement: Camera-based AR card finding increased engagement and "game feel" significantly
Social Motivation: Friend challenges and leaderboards drove sustained engagement and competition
Visual Feedback: Spider diagrams effectively communicated strengths; users requested more detailed analytics
Onboarding Critical: 6-page tutorial reduced confusion and increased feature discovery
Participatory Design Outcomes
Co-design with HCI students ensured technical feasibility and game design best practices
Industry expert input validated question relevance and realism across all 6 career fields
Iterative testing with fresh participants (P5-P9) provided unbiased feedback each phase
Living Lab approach captured authentic usage scenarios and environmental factors
Line8071326 Line8081326 Line8091326 Video Presentation of RoboMin Interface